
Recepción: 15 Agosto 2015
Aprobación: 15 Junio 2016
Resumen: La flecha se localiza al sur del golfo de Santa Fe, entre los 10°12ˊ57˝ - 10°17ˊ09˝ Norte y 64°20ˊ35˝ - 64°204ˊ 8˝ Oeste. Se plantea como objetivo caracterizar morfométrica y sedimentológicamente esta geoforma, a fin de reconocer los agentes y procesos asociados a su formación. Se asumió un modelo de investigación con tres fases: a) campo, b) laboratorio y c) oficina. En general, se encontró que: i) desde el punto de vista morfológico, sus dimensiones varían en torno a las condiciones meteorológicas; ii) el material está constituida fundamentalmente por arenas finas; iii) la forma de los cuarzos es predominantemente angulosos a subangulosas; iv) mineralógicamente está constituida por cuarzos y feldespatos en una proporción promedio de 94,1 %, minerales pesados sin diferenciar con 4,2 % y apenas 1,7 % de CaCO3; ; v) la fuente de origen del material está posiblemente en la formación Barranquín, la cual se encuentra formada litológicamente por rocas de tipo sedimentarias.
Palabras clave: geomorfología, sedimentología, flecha litoral, río Santa Fe, morfometría.
Abstract: The arrow is located to the south of the Gulf of Santa Fe, between 10°12ˊ57˝ - 10°17ˊ09˝ 64°20ˊ35˝ - 64°204ˊ 8˝ W. The aim of this research is the morphometric and sedimentological characterization of this geoform to recognize its agents and formation processes. A three-phase research model was adopted: a) Field study, b) Labs, and c) Office. This study found: i) from the morphological point of view, its dimensions change under different meteorological conditions; ii) the material is constituted fundamentally by thin sands, iii) the shape of the quartzes are predominantly angular to subangular; iv) mineralogically, it is composed of quartzes and feldspars which average proportion is 94,1 %, heavy minerals without differing with 4,2 %, and barely 1,7 % of CaCO3; v) The source of origin of the material is possibly in the Barranquin Formation, which is formed by sedimentary rocks.
Keywords: geomorphology, sedimentology, littoral arrow, Santa Fe River, morphometry.
1. Introducción
Venezuela es un país que cuenta con una amplia línea de costa en su fachada norte, que se caracteriza por presentar una variada gama de geoformas propias asociadas al modelado eólico, litoral y fluvial.
El estado Sucre, por estar ubicado en la cadena litoral del tramo oriental en el sistema montañoso de la costa, presenta paisajes característicos que han sido modelados por la acción del oleaje y del viento como agentes principales; no obstante, en esta zona del territorio venezolano, se evidencian tramos que presentan rasgos estructurales tectónicos tales como fallas y plegamientos, los cuales han ejercido control sobre la evolución de la morfología costera (Maloney, 1965).
Como ejemplo a lo anteriormente referido, se puede destacar la presencia de acantilados, bahías y ensenadas en esta región, los cuales se han sometido a los procesos de erosión y sedimentación, siendo este último asociado, fundamentalmente, a los aportes de los ríos Neverí, Manzanares, Catauro, San Pedro y Cariaco, puesto que estos cursos fluviales se han distinguido por la compleja dinámica geomorfológica de sus costas.
En el caso particular del río Santa F e, es importante señalar que forma parte del sistema hidrológico que se circunscribe al espacio geográfico de esta entidad federal y representa una cuenca de drenaje de im - portancia económica para el sector, ya que constituye el principal reservorio del vital líquido para las comunidades aledañas, siendo utilizado para el regadío asociado a las actividades agrícolas. Además, sus aguas son utilizadas para el uso doméstico y, en segundo lugar, el material detrítico que transporta el río es empleado por los vecinos del sector como materia prima para la fabricación de bloques para la construcción de viviendas y otras infraestructuras.
En la cuenca baja este río, más específicamente en su desembocadura, predominan procesos de sedimentación típicos de ambientes transicionales de fluviales a litorales, evidenciados por la existencia de zonas intermareales bien diferenciadas que presentan geoformas, entre las que se pueden destacar: playas, estuario, laguna costera y la flecha litoral.
Esta última geoforma es la que constituye objeto de esta investigación; se localiza entre las coordenadas geográficas 10°12ˊ57˝ - 10°17ˊ09˝ de latitud Norte y 64°20ˊ35˝ - 64°20ˊ48˝ de longitud Oeste, dentro de la zona intertropical (Figuras 1 y 2). Esta área ha mostrado una evolución importante en su dinámica de crecimiento superficial durante el período 2009-2014.


Partiendo de estas consideraciones, se plantea como propósito reconocer los agentes y procesos geomorfológicos involucrados en la evolución de la flecha litoral, mediante el estudio morfométrico y sedimentológico del material que constituye esta geoforma, así como la interpretación de imágenes de satélite correspondientes al período 2009-2014.
Cabe agregar que la investigación reviste importancia y pertinencia social, ya que los procesos asociados a la sedimentación, que han dinamizado el crecimiento de la flecha litoral en la desembocadura del río Santa Fe, afectan el normal desenvolvimiento de las actividades de navegación, pesqueras, habitacionales y artesanales de los habitantes del área; además, los lugareños hacen uso indiscriminado de los sedimentos que transporta el río para la fabricación de bloques empleados en la construcción de sus viviendas, lo que afecta no solo la dinámica sedimentológica sino que deteriora la estabilidad de la vertiente, incrementando las posibilidades de suscitarse movimientos gravitacionales en la región.
Estas geoformas suelen ser definidas como depósitos de sedimentos acumulados y transportados por corrientes asociadas a la deriva litoral, que pueden acarrear material de la talla de las arenas y las gravas, representando así, salientes de las zonas continentales en dirección al borde costero (Rodríguez et al., 2000; citado en Gutiérrez, 2009), por tanto, presentan una dinámica muy variable y son susceptibles a la geo - morfología propia de estos espacios, pues - to que el río ha transportado el material desde la roca fuente de suministro, hasta la desembocadura, por lo tanto, esta geoforma se inicia como una barra que posteriormente es retrabajada y retransportada por la deriva litoral y el oleaje.
Sumado a lo anterior, se tiene que las flechas litorales pueden presentar diversas fases de desarrollo y esto se relaciona directamente a los agentes que pueden contribuir a su progradación o, por el contrario, a su erosión. En este último caso, algunos de los procesos que pueden contribuir al desgaste se encuentran representados por oscilaciones del nivel de mar, acción de las mareas, eventos meteorológicos, deriva litoral o incluso, la actividad antrópica (Lario, et al., 1999).
De allí que la identificación del material sedimentológico y de los procesos que han intervenido en la configuración de la referida geoforma litoral en el sector de Santa Fe, podrían contribuir con el entendimiento de su evolución en el tiempo.
1.1. Características físicogeográficas del área de estudio
Desde el punto de vista geológico, en la cuenca alta del rio Santa Fe, el material parental está dominado por rocas asociadas al Grupo Sucre, específicamente se encuentran afloramientos de la formación Barranquín (Inferior), que ocupan casi la totalidad del área; la formación suprayacente El Cantil aflora en menor proporción (Berrones, 1980).
Por su parte, hacia la cuenca baja, en las proximidades de la desembocadura del río Santa Fe, existen mantos de aluviones del período Holoceno, los cuales han sido acumulados por los distintos eventos de crecidas del río, favoreciendo de este modo la acumulación de material más joven. También se encuentran en este sector algunos depósitos recientes asociados a la acción del oleaje en costas poco profundas.
En el aspecto climático, y atendiendo a la información disponible a través del Instituto Nacional de Meteorología e Hidrología (INAMEH, 2014), correspondiente a la estación Nurucual, localizada al este de Santa Fe a 16 msnm, con datos correspondientes al período 1968-2005, se puede afirmar en relación con la temperatura que ésta oscila entre los 26° C y los 30° C, con un comportamiento isotérmico durante todo el año.
En el caso de las precipitaciones, el área presenta anualmente elevados niveles de pluviosidad (en promedio 1.160 mm anuales de lluvias), con un comportamiento unimodal, caracterizado por un período lluvioso que va de mayo a diciembre, concentrando el 96,4% de las precipitaciones, y un período seco, que se desarrolla desde el mes de enero al mes de abril, donde se acumula solo el 3,6% de la pluviosidad total.
En tal sentido, asumiendo el criterio de clasificación de Köppen, se puede afirmar que el área clasifica dentro del clima Tropical monzónico isotérmico (Ami), (Figura 3).

2. Metodología
Para el abordaje metodológico de la investigación, se empezó con la fase de campo. Ésta consistió en trasladarse al área de estudio, el 25 de octubre de 2013, con el fin de realizar la colecta de sedimentos superficiales. Se empleó para ello un muestreo de tipo probabilístico sistemático atendiendo a las especificaciones sugeridas por Bautista (2006).
Se inició el procedimiento desde el principio de la acumulación justo en la desembocadura hasta el extremo final de la misma, realizando la colecta de los sedimentos estableciendo el patrón de distancia cada 20 metros, obteniendo un total de 7 muestras representativas de la flecha litoral.
También se establecieron un total de 11 puntos en la desembocadura del río Santa Fe y haciendo uso de un jalón o baliza topográfica, se midió y registró la profundidad del fondo marino para estimar la batimetría.
En la siguiente fase (de laboratorio) se efectuaron los ensayos pertinentes para precisar las características físicas y químicas del material que constituye la flecha litoral.
1)Análisis granulométrico de las arenas (Método de tamizado en seco reportado por Koster y Leser, 1976): se procedió a separar y clasificar por tamaños las partículas del depósito, empleándose para tal fin, la tamizadora Sievefester, Modelo SS-15, serial 4921 y 4922 Gison Company, INC. Luego se tabularon los resultados para calcular el peso de la arena en gramos, la frecuencia acumulada, frecuencia porcentual y porcentaje de frecuencia acumulada.
2)Curvas granulométricas (Roa y Berthois, 1975): el gráfico corresponde a una curva de acumulación retrograda, que brinda una imagen a escala semilogarítmica del comportamiento del depósito.
3)Parámetros texturales: para ello se hizo uso del programa disponible en el paquete Office Microsoft Excel 2010, en donde se programó un total de dos hojas de cálculo con las ecuaciones para la obtención de los siguientes datos:
Tendencia central: Mz = (Ø16+ Ø50+ Ø 84)/ 3
Selección o Dispersión: l= [(Ø84 - Ø 16)/4]+ [(Ø95 – Ø5)/6.6]
Asimetría: SK= [Ø16+ Ø84 - 2 (Ø50)]/[2(Ø84 – Ø16)] + [Ø95 + Ø5 - 2(Ø50)]/[2(Ø95- Ø5)]
Curtosis: K = (Ø95 – Ø5)/2.44 (Ø75 – Ø25)
4)Morfoscopía de los cuarzos (Método de observación en lupa estereoscópica, atendiendo al protocolo de Roa y Berthois, 1975): se utilizó la lupa modelo Leica Zoom 2000 para clasificar el grado de desgaste del material con base en la forma que adoptan los granos, que pueden ser: angulosos (próximos a su forma original) o tender hacia lo redondeado (según sea el tiempo y el recorrido asociado al agente responsable del transporte hasta su posición actual).
5) Contenido de CaCO3 (Método de Digestión de Carbonatos, siguiendo el protocolo de Twenhofel y Tyler, 1941): consiste en pesar 5 gramos de la muestra previamente seca a temperatura ambiente y posteriormente agregar el reactivo de ácido clorhídrico (HCl) diluido al 15 % en agua destilada hasta que se disuelva el contenido de CaCO3, lavando hasta quedar libre del reactivo. Luego se pesa nuevamente antes de las 48 horas (doble pesado). Para conocer el contenido de carbonato se empleó la siguiente ecuación: CaCO3 = 5 gr – peso final Para representar el resultado en porcentaje: % CaCO3 = (CaCO3 x 100)/5
6)Fracción de minerales pesados (Método de separación al Bromoformo, atendiendo al protocolo de Roa y Berthois, 1975): haciendo uso de esta sustancia con densidad de 2.90 lo que permite separar por flotación la fracción ligera (cuarzo, feldespatos con densidades inferiores a los 2,77) de los minerales pesados que precipitan. En este caso, se procedió con las muestras residuales del ensayo de calcimetría, una vez secas y conociendo su peso final, fueron vertidas con ayuda de un embudo de vidrio en el balón de separación (Embudo Gibson) de 250 ml y posteriormente se enrasó con Bromoformo (marca Merck y densidad 2.89).
La última fase (de oficina) comprendió la búsqueda de la información cartográfica y aerofotográfica, referencial y conceptual para el análisis e interpretación de los resultados obtenidos. Se empleó el mapa topográfico de la hoya de los ríos Unare y Neverí Hoja Nro.7346-IV-NE. Escala 1.25.000 (Ministerio de Obras Públicas, 1961) y el programa Google Earth (2015), a fin de capturar las imágenes históricas del área de estudio.
En este sentido, se realizó la selección de las imágenes correspondientes a los meses de marzo y septiembre, puesto que éstos se corresponden con los períodos seco y húmedo respectivamente. Adicionalmente, se seleccionó el mes de diciembre por constituir un mes transicional de húmedo a seco y así precisar los cambios morfológicos de la geoforma, Por tanto, las fechas consideradas fueron: septiembre 2009 y 2013; diciembre 2010 y 2012, así como marzo 2013 y 2014.
Con ayuda de la herramienta disponible en Google Earth, se midió la longitud de la flecha para reconocer los cambios morfométricos en los períodos anteriormente referidos. Luego se comparó el crecimiento por año y se dividió entre el período transcurrido para estimar una tasa de crecimiento de la geoforma anualmente.
3. Análisis y discusión de resultados
3.1. Morfometría de la flecha
La flecha costera en estudio ha experimentado cambios morfológicos continuos a lo largo de los años, distinguiéndose momentos en los que ha incrementado sus dimensiones y, en general, períodos en los que ha sido susceptible a la erosión y, por tanto, a una disminución de su extensión.
En la figura 4 puede apreciarse la secuencia de imágenes históricas disponibles y en el cuadro 1, la medición y estimación de crecimiento de la longitud de la flecha litoral en los períodos de marzo (período seco); septiembre (período lluvioso) y diciembre (transicional)


En primer lugar, al comparar las imágenes de marzo correspondiente a los años 2013 y 2014, se estima que el crecimiento de la referida geoforma fue de aproximadamente 17,47 metros de longitud, lo cual puede obedecer a que desde el punto de vista climático, este mes se ubica en la fase final del período seco, condición que propicia la reducción en el caudal del rio Santa Fe, lo cual puede estar incidiendo en una aparente disminución del nivel medio del mar próximo a la desembocadura y, en consecuencia, una mayor exposición del depósito de sedimentos, siendo retrabajado el material en la plataforma litoral y contribuyendo a su amento de tamaño
Hacia el mes de septiembre, se evidencia una reducción de la superficie expuesta de la flecha en comparación con los otros períodos de observación. Esto posiblemente se vincule con el hecho que durante este mes del año, el área se encuentra bajo la influencia del período lluvioso, registrando precipitaciones con montos de 173 mm aproximadamente, lo que incide en el aumento del caudal del río Santa Fe y, en consecuencia, este aporte de agua pluvial, al llegar a la masa de agua marina, cubra la parte más baja de la acumulación, dejándola parcialmente sumergida.
Otra posibilidad sería que la flecha realmente experimente un retroceso durante los períodos lluviosos, debido al retrabajo, transporte y erosión de sus sedimentos hacia la plataforma litoral, como consecuencia del alto caudal de las corrientes de descarga fluvial. Sin embargo se estima, con las mediciones realizadas a través de las imágenes históricas, que a pesar de este comportamiento, la flecha litoral experimentó un crecimiento de 1,73 m/años para el período 2009-2013
Ya para diciembre, la flecha denota un mayor crecimiento en comparación con lo registrado para el mes de septiembre. En efecto, durante este mes, desde el punto de vista climático, la tendencia es hacia la reducción de las precipitaciones con montos promedios de 66 mm de lluvias, coincidiendo con el fin del período húmedo, lo que posiblemente genera un leve descenso en las aguas pluviales que llegan a la desembocadura del rio y con esto un aparente descenso del nivel del mar, con lo cual es posible que quede expuesta parcialmente la parte de la flecha que se encontraba sumergida en el período anterior, aunque no se descarta la probabilidad del retrabajo que existe por parte de la deriva litoral del material que se acumula en esta plataforma litoral y, por tanto, contribuya con los cambios dimensionales de la flecha.
Hay que destacar que entre diciembre 2010 y diciembre 2011, la flecha litoral tuvo una reducción de su tamaño, perdiendo aproximadamente unos 11,69 metros de longitud, lo cual posiblemente se vincule a las fuertes precipitaciones registradas en este sector costero y reseñadas por Hernández (2011) quien describe como ese año, la estructura del puente de guerra, en la vía agrícola de Santa Fe-Turimiquire, colapsó tras sufrir daños en sus bases, a consecuencia de las lluvias y la consecuente crecida del río. Aunado a ello, estas perturbaciones hidrometeorológicas estuvieron acompañadas de un fuerte oleaje, capaz de erosionar parte del depósito, lo que probablemente explique las condiciones de erosión observadas en esta geoforma.
Esta compleja dinámica es propia de ambientes costeros poco profundos en donde las variaciones meteorológicas, así como las condiciones hidrodinámicas de los cuerpos de aguas, son capaces de generar bruscos cambios en el paisaje en periodos muy cortos, viéndose que la flecha experimentó un crecimiento promedio de 7,75 m/año durante el período de 2009 al 2014 partiendo de las mediciones realizadas.
En el caso particular de la desembocadura del rio Santa Fe, se estiman profundidades inferiores a 1 metro, lo que ha contribuido a la acumulación de los sedimentos que constituyen la geoforma litoral, representando un elemento morfodinámico importante que no solo ha permitido la estabilización del material, sino también como agente que favorece los cambios relacionados con la evolución de la flecha. En la figura 5 puede observarse los puntos de muestreo, donde se realizó la medición de la batimetría de la flecha litoral para octubre de 2013, verificándose así, que corresponde a un cuerpo de agua poco profundo.

3.2. Características físicomecánicas de los sedimentos que constituyen la flecha
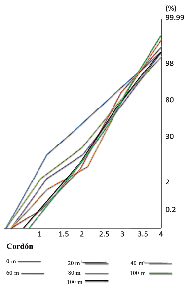
Partiendo de la interpretación de las curvas granulométricas (Figura 6), correspondientes a las muestras de sedimentos, se tiene que el material está compuesto básicamente por arenas que poseen tallas de valores que están entre los rangos de 2,07 Ø (arena media) a 2,63 Ø (arena fina), con un predominio de arenas finas, moderadamente seleccionadas.

El material presenta una distribución con asimetría negativa, lo que permite afirmar que la fracción fina sobrepasa a la gruesa y se caracteriza por ser leptocúrtica, lo cual indica que los sedimentos se encuentran mejor seleccionados hacia la parte central que en los extremos de la distribución. (Cuadro 2).

3.3. Morfoscopía de los cuarzos
En general, los cuarzos muestran un bajo grado de desgaste, lo cual se evidencia en la predominancia de los granos angulosos que representan el 40,27 % del total de la muestra. Asimismo, se identificó un 29,04 % de granos subangulares con un ligero grado de desgaste, mientras que el porcentaje de redondeados y muy redondeados constituyen un 24,98 % y un 5,71 % respectivamente. (Cuadro 3; Figuras 7 y 8)



Esto hace alusión a que los sedimentos no han pasado por un largo recorrido desde la zona de origen hasta su posición de acumulación actual o no han tenido el tiempo necesario para desgastar sus aristas, como consecuencia de la acción abrasiva propia del proceso de transporte.
Lo anterior permite suponer que la fuente de origen del material se encuentra en el área próxima a la cuenca del río Santa Fe, ya que en general estas son redes de drenaje que cubren pequeñas extensiones y parte de los afluentes presentan cortos recorridos.
En efecto, para el caso particular del precitado rio, la cuenca abarca un área total de 112 km2 aproximadamente, con una longitud estimada para el rio principal de 25 km. Bajo estas características, puede clasificarse como pequeña (Campos, 1998), que al asociarse con la litología predominante, (formación Barranquín), conformada básicamente por areniscas cuarcíticas de grano fino y lutitas varicoloreadas, constituye la posible fuente de origen del material fino, ya que éste se presenta como un producto de la meteorización de la roca en mayor proporción que el material grueso.
3.4. Composición mineralógica del depósito
El 94 % del material está constituido por minerales livianos, fundamentalmente cuarzos y feldespatos, mientras que un 4 % lo constituyen minerales pesados sin diferenciar y solo un 2 % de Carbonato de Calcio (Cuadro 4 y Figura 9).


El resultado mineralógico permite asociar la fuente de acarreo del material asociado a la formación Barranquín, que desde el punto de vista litológico se describe como una secuencia de intercalaciones de areniscas cuarcíticas rojizo-blanquecino intercaladas con lutitas varicoloreadas con capas ocasionales de calizas verdosas o negras (Petróleos de Venezuela, 2011). De allí, el bajo contenido de material calcáreo y el alto porcentaje de minerales livianos.
Con base a estos resultados se puede inferir que el material que constituye la flecha litoral es transportado inicialmente por los ríos próximos hacia la zona este del depósito, en un recorrido corto, los que al entrar en contacto con el mar poco profundo, quedan a disposición del oleaje y la deriva litoral, responsables de retomar estos sedimentos y redistribuirlos hacia su posición actual.
4. Conclusiones
Se puede concluir que la flecha costera ubicada en la desembocadura del río Santa Fe se corresponde con un área muy dinámica, en donde el aporte fluvial y la deriva litoral juegan un papel muy importante, puesto que, en el caso del primero, representa la principal fuente de acarreo del material y, en el segundo, corresponde al agente morfodinámico que retoma sedimentos y lo redistribuye a lo largo de la línea de costa.
Desde el punto de vista morfológico, las dimensiones son muy variantes y suelen ajustarse a las condiciones climáticas e hidrodinámicas de la zona, las cuales no solo inciden en el aumento o disminución de la capacidad de transporte de sedimentos por parte del cuerpo hídrico, sino que además, los eventos de mar de fondo y las mareas pueden contribuir con la erosión de la flecha así como la aparente disminución de su superficie, a consecuencia de la sumersión o el incremento de ésta por la exposición de porciones de la zona anteriormente sumergida, todo ello vinculado con la aparente fluctuación del nivel del mar poco profundo próximo a la desembocadura del rio.
Asimismo, desde el punto de vista físico- mecánico, los sedimentos que constituyen la acumulación costera están conformados fundamentalmente por arenas finas, moderadamente seleccionadas, con granos morfológicamente angulosos a subangulosos, mineralógicamente constituidos por cuarzos y feldespatos, en una proporción promedio de 94,1 %, minerales pesados sin diferenciar con 4,2 % y apenas 1,7 % de CaCO3.
Se asume que el material que constituye la flecha litoral tiene su origen en la formación Barranquín, siendo transportados inicialmente por los ríos próximos hacia la zona este del depósito, los cuales al entrar en contacto con el mar poco profundo, quedan a disposición del oleaje y la deriva litoral, responsables de retomar estos sedimentos y redistribuirlos hacia su posición actual.
5. Referencias citadas
BAUTISTA, M. 2006. Manual de metodología de la investigación. Editorial Talitip. Caracas, Venezuela.
BERRONES, G. 1980. Geología y tectónica del área del Golfo de Santa F e. Informe Técnico. Escuela Superior Politécnica del Litoral, Departamento de Ingeniería Geológica, de Minas y Petróleo. (Inédito).
CAMPOS, D. 1998. Procesos del ciclo hidrológico. Editorial Universitaria Potosina. México.
GOOGLE EARTH. 2015. Fotografías satelitales de Santa Fe. Edo Sucre. Históricas 2014, 2013, 2012, 2011, 2010, 2009 [Consulta: 2015, junio 01].
GUTIÉRREZ, M. 2009. Geomorfología. Editorial Pearson Prentice Hall. Madrid, España.
HERNÁNDEZ, D. 2011. Puente de guerra en Santa Fe tiene 30 % de avance. Disponible en: http://www.ultimasnoticias.com.ve/noticias/ciudad/servicios-publicos/puente-de-guerra-en-santa-fe-tiene-30--devance.aspx#ixzz3MZvQLPap [Consulta: diciembre, 2014].
INSTITUTO NACIONAL DE METEOROLOGÍA E HIDROLOGÍA (INAMEH). 2014. [Datos climatológicos: Estación Nurucual Edo. Sucre (seri al 1875)]. Disponible en: http://www.inameh.gob.ve/mensual/info_serial_climatologica.php. [Consulta: 2014, diciembre 01].
KOSTER, E. y H. LESER. 1976. Trabajos prácticos de geomorfología. Departamento de Geografía. Editorial Universidad. Valencia, España.
LARIO, J.; ZAZO, C. y J. GOY. 1999. «Fases de progradación y evolución morfosedimentaria de la flecha litoral de Calahonda (Granada) durante el Holoceno». Revista Estudios Geológicos, 55(5-6): 247-250.
MALONEY, N. 1965. «Geomorfología de la Costa Central de Venezuela». Boletín Instituto Oceanográfico, 4(2): 246-256.
MINISTERIO DE OBRAS PÚBLICAS. 1961. Hoya de los ríos Unare y Neverí: Nro. 7346-IV-NE, escala 1:25.000. Sucre, Dirección de Cartografía Nacional. Caracas, Venezuela.
PETRÓLEOS DE VENEZUELA. 2011. Código Estratigráfico de Venezuela. Disponible en: http://www.pdv.com/lexico/b12w.htm. [Consulta: enero, 2014].
ROA, P. y L. BERTHOIS. 1975. Manual de sedimentología. (Trabajo no publicado).
TWENHOFEL, W. & S. TYLER. 1941. Methods of Sediments, Editory Hardcover. United States of America.